
2025-09-27
содержание
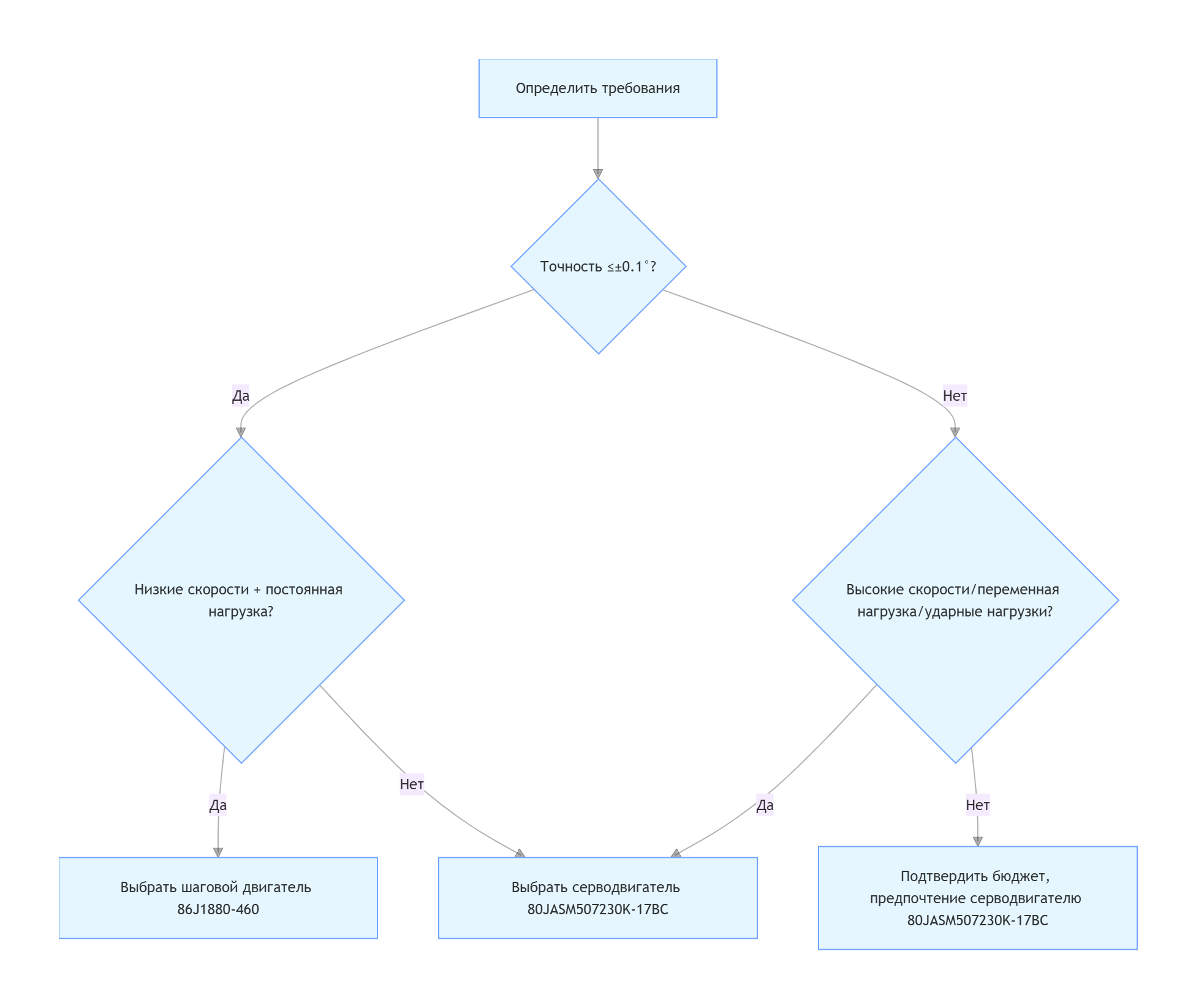
При выборе двигателей для автоматизированного оборудования выбор между шаговым и серводвигателем напрямую влияет на точность работы, стабильность и контроль затрат. Компания «Шэньчжэнь Джимеиканг Механика и Электроника» – специализированный производитель шаговых и серводвигателей с 15-летним опытом на рынке и опытом сотрудничества с тысячами клиентов. Ниже представлена основная логика выбора, позволяющая инженерам быстро определить оптимальное решение.

Шаговой двигатель 86J1880-460: Использует импортные электротехнические стали и высокоточные роторные ламели, точность угла шага ±5%, удерживающий момент 4.5 Н·м, поддержка дробления шагов до 128 раз (снижение вибраций на 30%). Подходит для средних и тяжелых транспортных устройств, подающих механизмов обычных станков и т.д. • Серводвигатель 80JASM507230K-17BC: Экипирован абсолютным энкодером 17 бит, точность позиционирования ±0.0028°, драйвер поддерживает три режима управления (позиция/скорость/момент), время реакции на защиту от перегрузки <10 мс, степень защиты IP54. Подходит для высокоточных ЧПУ-обработок, автоматизированных линий сборки и других высококачественных сценариев.
При требовании ≤±0.1° (например, обычные конвейеры, точильные машины): Приоритетно выбирать шаговой двигатель 86J1880-460 (с драйвером с дроблением шагов); ◦ При требовании ≤±0.01° (например, оборудование с визуальным позиционированием, высокоточные измерительные приборы):
Обязательно выбирать серводвигатель 80JASM507230K-17BC (энкодер 17 бит гарантирует высокую точность).
▶ Пример: Для оборудования по переносу чипов на предприятии электроники с требованием точности ±0.005° была выбрана модель 80JASM507230K-17BC, фактическая точность работы составила ±0.002°.
Работа на низких скоростях (≤300 об/мин): Шаговой двигатель 86J1880-460 более выгоден по цене (при использовании драйвера 2DM860 вибрация на низких скоростях оптимизирована);
◦ Работа на высоких скоростях (>1000 об/мин) или частые запуски/остановки (время ускорения <0.5 с): Серводвигатель 80JASM507230K-17BC обладает лучшими динамическими характеристиками (номинальная скорость 3000 об/мин, максимальная 6000 об/мин), предотвращая потерю шагов или задержку реакции.
Расчет крутящего момента
Условия питания и монтажа
Шаговой двигатель 86J1880-460: Поддерживает широкий диапазон входного напряжения (ПН 24-80 В), стандартный фланец серии 86, длина двигателя 80 мм, диаметр вала 14 мм, 4 выводных провода (подходит для обычных промышленных условий монтажа);
◦ Серводвигатель 80JASM507230K-17BC: Требует питания АС 220 В, степень защиты IP54 (подходит для суровых промышленных условий), тип энкодера – абсолютный 17 бит (необходимо проверить совместимость сигналов).
Ограниченный бюджет (стоимость двигателя на единицу оборудования ≤800 юаней): Приоритетно выбирать шаговой двигатель 86J1880-460 (нижние общие затраты на двигатель + драйвер, нет необходимости в обслуживании энкодера);
Длительная эксплуатация (годовое время работы >8000 часов): Серводвигатель 80JASM507230K-17BC более выгоден в обслуживании (замкнутая система без потери шагов, снижение потерь от остановок);
Преимущества Джимеиканг: Гарантия на шаговые двигатели – 2 года, на серводвигатели – 18 месяцев, бесплатная техническая поддержка по выбору модели, драйверы совместимы с основными ПЛК (Siemens, Mitsubishi) и контроллерами движения, снижение затрат на последующую адаптацию.

Если ваше оборудование относится к типу с средней/низкой точностью, низкими скоростями и чувствительным к стоимости (например, обычные станки, средние транспортные устройства), шаговой двигатель Джимеиканг 86J1880-460 с большим моментом 4.5 Н·м и высоким соотношением цена/качество становится оптимальным выбором;
Для получения более точного решения по выбору модели предоставьте параметры нагрузки, скорость работы, размеры монтажа и другие детали – технический отдел Джимеиканг предложит индивидуальное решение и поддержку по тестированию образцов!